致敬!三部门表彰全国卫生健康系统疫情防控
先进集体及先进个人!(附名单)
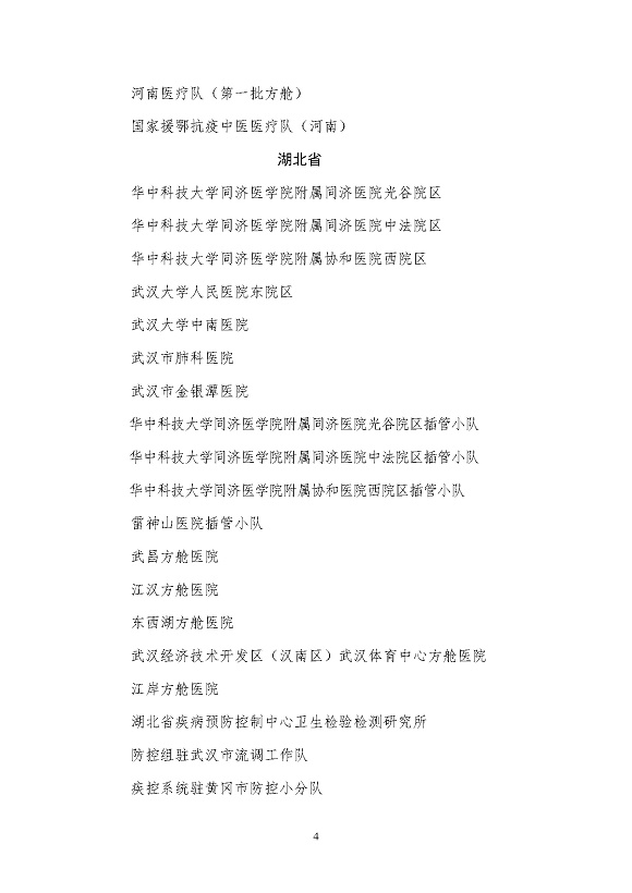
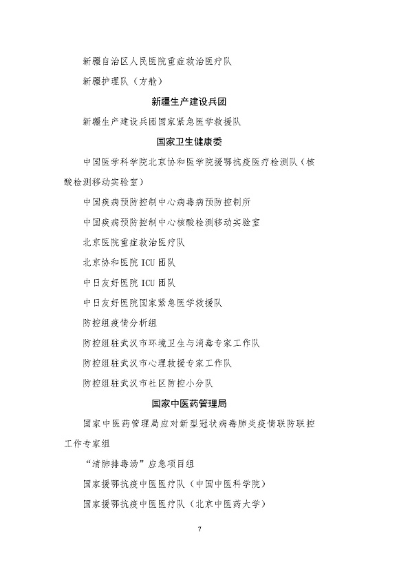
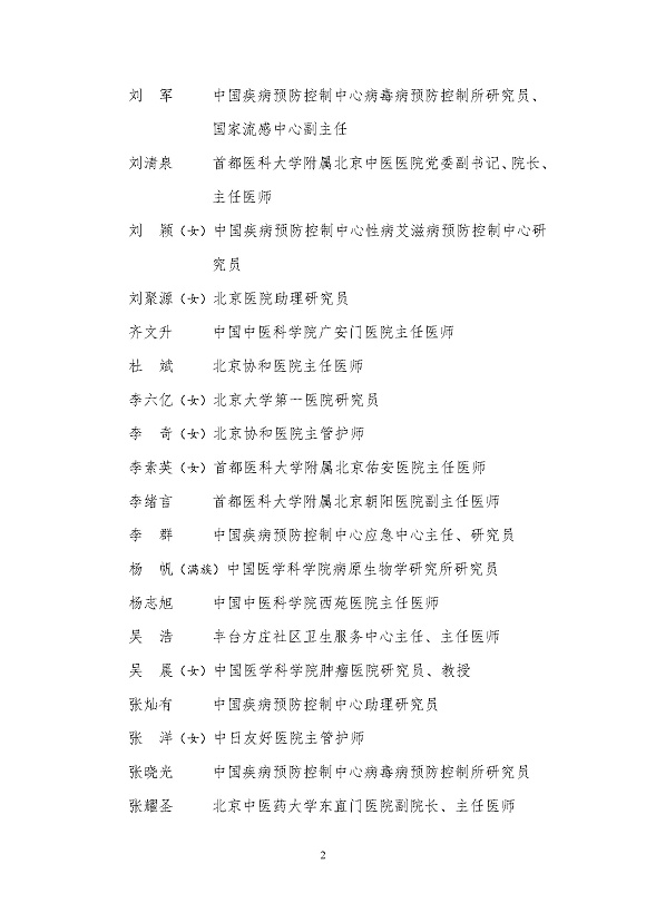
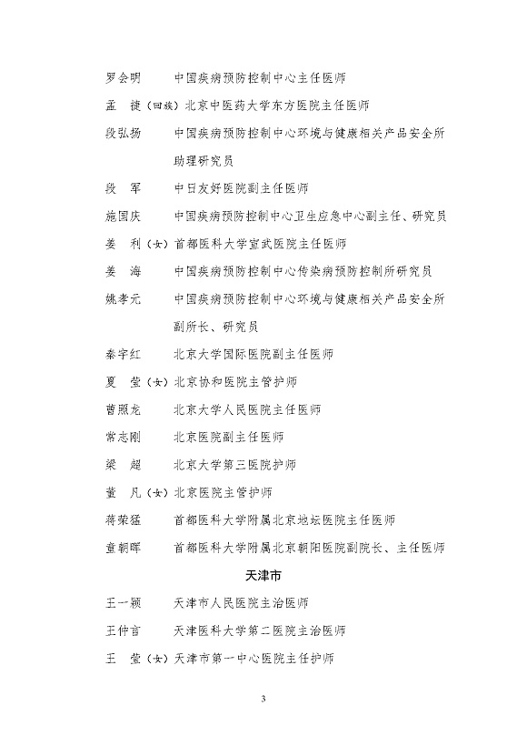
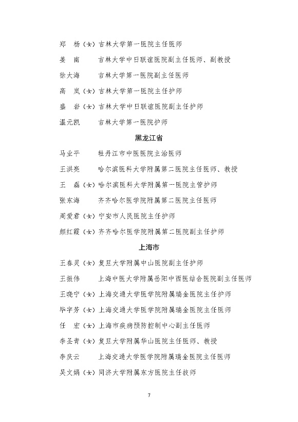
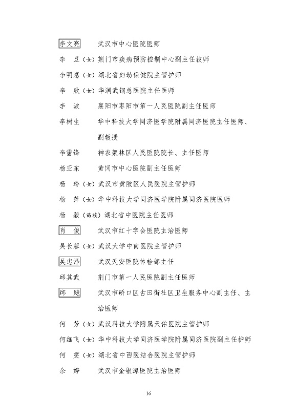
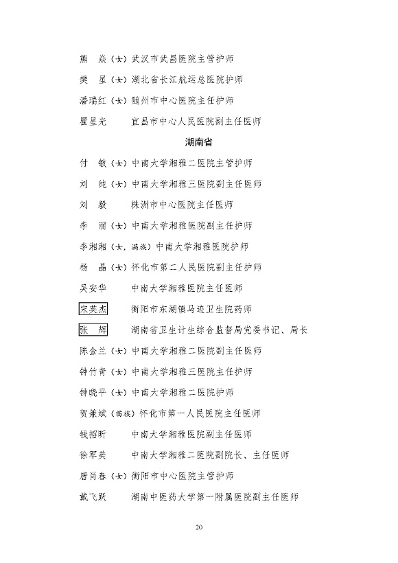
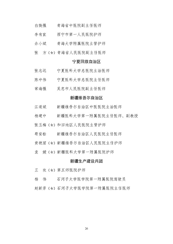
近日,国家卫生健康委、人力资源社会保障部、国家中医药管理局印发《关于表彰全国卫生健康系统新冠肺炎疫情防控工作先进集体和先进个人的决定》(以下简称《决定》),授予北京大学第一医院重症救治医疗队等113个集体“全国卫生健康系统新冠肺炎疫情防控工作先进集体”称号,授予丁新民等472位同志“全国卫生健康系统新冠肺炎疫情防控工作先进个人”称号,追授徐辉等34位同志“全国卫生健康系统新冠肺炎疫情防控工作先进个人”称号,获奖个人享受省部级表彰奖励获得者待遇。
《决定》指出,新冠肺炎疫情发生以来,全国卫生健康系统广大干部职工坚决贯彻习近平总书记重要指示批示精神和党中央决策部署,以维护人民群众生命安全和身体健康为最高使命,义无反顾冲在疫情防控第一线,争分夺秒抢救患者,与病魔进行殊死较量,展开了一场气壮山河的生命大救援,涌现出一大批感人肺腑、催人奋进的先进集体和个人。经各方面艰苦努力,疫情防控形势出现积极变化,向好态势不断拓展。
《决定》强调,当前疫情防控正处于关键时期。各级卫生健康部门和广大卫生健康工作者要进一步牢固树立“四个意识”、坚定“四个自信”、做到“两个维护”,坚决服从党中央统一指挥、统一部署,以受表彰的集体和个人为榜样,见贤思齐,勇挑重任,不忘初心,牢记使命,紧紧扭住城乡社区防控和患者救治两个关键,继续做好守护人民健康的忠诚卫士,扎实细致开展工作。
《决定》要求,各地要切实落实中央应对新冠肺炎疫情工作领导小组《关于全面落实进一步保护关心爱护医务人员若干措施的通知》精神,把党中央的关怀和温暖传递给每一位奋战在一线的卫生健康工作者,激励他们始终保持强大的战斗力、昂扬的斗志和旺盛的精力,坚决打赢疫情防控的人民战争、总体战、阻击战!
































