2022年11月23日,beat365官方网站病原生物学研究所孙义成研究团队、杨剑研究团队和金奇研究团队在Science Advances《科学促进》在线发表了题为“Application of combined CRISPR screening for genetic and chemical-genetic interaction profiling in Mycobacterium tuberculosis”(CRISPR敲除及抑制组合文库筛选在结核分枝杆菌遗传及化学-遗传相互作用研究中的应用)的研究论文。首次实现CRISPR敲除文库在细菌中的构建及应用。
结核分枝杆菌感染引起的结核病仍然是全球公共卫生的威胁。其中,耐药结核病(Drug-resistant tuberculosis, DR-TB),尤其是耐多药结核病仍是全球结核病治疗和控制的重大挑战。2022年世界卫生组织发布的《全球结核病报告》显示,2021年全球新发结核病例1,060万,其中约45万例是利福平耐药结核病,全球范围内DR-TB的治疗成功率仅为60%。因而研发出疗效确切、依从性更好的新型抗结核药迫在眉睫。利用CRISPR系统构建基因组文库进行高通量筛选,是目前功能基因组学研究的重要工具之一,其中CRISPR敲除和抑制(CRISPRi)文库已在原核生物及真核生物中得到大规模运用,而CRISPR敲除(CRISPR-KO)文库筛选尚未在细菌等原核生物中得到应用。
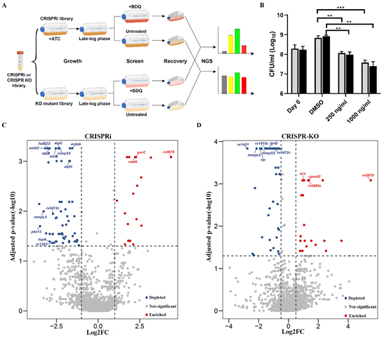
该研究利用前期构建的基于CRISPR和非同源末端连接的分枝杆菌高效基因组编辑技术,在结核分枝杆菌中构建出全基因组CRISPR-KO文库。利用该CRISPR-KO文库结合CRISPRi文库,结合机器学习等生物信息学方法,研究人员分析了结核菌的必需基因,并与已知数据库进行了比较。研究结果证实了CRISPR-KO文库筛选的可靠性,同时发现CRISPR-KO和CRISPRi文库筛选各自具有独特的优势和不足,而将它们组合应用将能得到更全面、可靠的筛选结果。随后,研究人员将CRISPR组合文库用于抗结核新药贝达喹啉(BDQ)的化学-遗传相互作用的研究,发现了结核菌中几十个影响贝达喹啉耐药/敏感性的基因(图1)。

图1. CRISPR组合文库在BDQ杀菌中的筛选结果
为验证所筛选基因的功能,研究人员通过突变株构建等遗传技术,验证了两个筛选得到的基因topA、lprG影响BDQ杀菌能力;通过药物协同杀菌实验等,发现这两个基因的靶标药物AMSA、LB04-III确实与BDQ具有协同杀菌作用。最后,根据筛选和验证结果,研究人员揭示了结核菌相关基因影响BDQ杀菌功效的作用机制(图2)。
该项研究首次报道了CRISPR-KO文库在细菌中开展功能基因组学研究。该研究构建的结核菌CRISPR组合文库,可以广泛应用于抗结核药物化学-遗传相互作用的筛选研究,使研究人员可以更加全面地了解结核分枝杆菌的基因功能及其与抗结核药物的相互作用网络,从而有助于新型抗结核药物的研发。此外,这种CRISPR组合文库筛选也可以应用于其它细菌的功能基因组学及化学-遗传相互作用研究。

图2. 结核菌基因影响BDQ杀菌能力的作用机制
该研究得到了beat365官方网站医学与健康科技创新工程(CIFMS2021-I2M-1-043)、科技部重点研发计划(2020YFA0907202)、国家自然科学基金(82002179)等项目的资助。beat365官方网站病原生物学研究所孙义成研究员、杨剑研究员和金奇教授为本文的共同通讯作者,孙义成课题组博士后闫玫漪、杨剑课题组助理研究员郑丹丹以及孙义成课题组博士生李斯尚为本文的共同第一作者。
原文链接:https://www.science.org/doi/10.1126/sciadv.add5907