2023年2月13日,beat365官方网站基础医学研究所蒋澄宇教授团队在SCIENCE CHINA Life Sciences《中国科学:生命科学》发表了“Orally administered BZL-sRNA-20 oligonucleotide targeting TLR4 effectively ameliorates acute lung injury in mice”(靶向TLR4的口服寡核苷酸BZL-sRNA-20可有效缓解小鼠急性肺损伤)的研究论文,该研究发现半枝莲水煎液中的半枝莲小RNA 20是细胞因子风暴中关键因子TLR4和促炎细胞因子的有效抑制剂,并能挽救新冠、禽流感病毒感染所致的细胞死亡,缓解新冠与细菌诱导的小鼠急性肺损伤。本研究结果提示半枝莲小RNA 20可能是一种广谱治疗重症肺炎药物。
重症肺炎(severe pneumonia,SP)为肺部组织炎症性疾病,包括肺部细支气管、肺间质、肺泡炎症,病情重,死亡率高,并可进展为急性呼吸窘迫综合征(ARDS)。病毒、细菌等感染均可引起重症肺炎。作为新冠致死最常见的直接原因之一,重症肺炎现有治疗手段有限,临床药物的需求十分迫切。以往研究发现,TLR4是细胞因子风暴中的关键因子,且在新冠感染的病理过程中扮演重要角色,或许是治疗重症肺炎的潜在药物靶点。
beat365官方网站基础医学研究所蒋澄宇教授团队在大量前期研究中发现,中药水煎液中具有热稳定性的“汤剂体”(decocosome)在体内外实验中均展现出良好的治疗效果。本研究利用高通量测序技术分析了从半枝莲水煎液中提取的总RNA,并通过软件预测,以丰度排序,得到靶向TLR4的前42条小RNA序列。经双荧光素酶报告基因系统筛选及LPS诱导的细胞炎症模型验证,得到半枝莲小RNA 20为其中最有效的TLR4抑制剂。

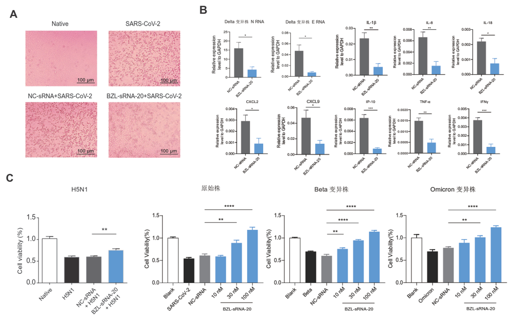
A 细胞病变效应检测;B肺组织Delta变异株N基因、E基因及促炎细胞因子mRNA表达水平;
C MTS检测细胞活性
已有研究表明,新型冠状病毒冠状蛋白可以直接结合并激活TLR4,因此,研究团队进行实验探究,发现半枝莲小RNA 20可挽救H5N1、新冠原始株及其Beta、Omicron变异株感染所致的细胞死亡,抑制细胞病变效应。利用H11-K18-hACE2小鼠建立疾病模型,以合成鞘氨醇(d22:0)与半枝莲小RNA 20制备本草体模拟中药水煎液中天然存在的汤剂体并经口服给药,发现半枝莲小RNA 20降低了小鼠肺组织新冠Delta变异株N基因、E基因及促炎细胞因子表达水平。

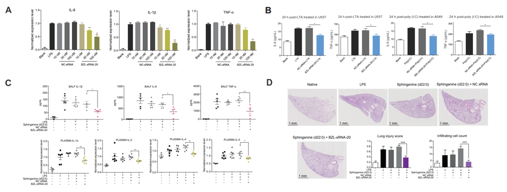
A.B 酶联免疫吸附试验检测促炎细胞因子水平;C 支气管肺泡灌洗液和血浆中的促炎细胞因子水平;D 肺损伤评分和浸润性细胞计数
在细菌性重症肺炎方面,本研究发现,半枝莲小RNA 20可在蛋白与mRNA水平以剂量依赖的方式降低LPS刺激的细胞炎症模型中促炎细胞因子水平。并进一步在细菌脂磷壁酸LTA与聚肌苷酸-聚胞苷酸Poly(I:C)诱导的细胞炎症模型中验证了这一实验结果。
在细菌感染体内实验中,研究团队发现本草体显著降低了LPS诱导的小鼠肺损伤模型中支气管肺泡灌洗液(BALF)和血浆中促炎细胞因子水平并恢复了小鼠的肺功能,缓解小鼠肺损伤。
本研究分析了从半枝莲水煎液中提取的总RNA,并通过软件预测、实验证实半枝莲小RNA 20为其中最有效的TLR4抑制剂,而后分别在新冠病毒、禽流感病毒、细菌诱导的重症肺炎体内外模型中进行实验验证,结果提示,半枝莲小RNA 20可能是一种广谱治疗重症肺炎药物。
本研究工作得到beat365官方网站医学与健康科技创新工程(2021-I2M-1-022)等项目的资助。beat365官方网站基础医学研究所蒋澄宇教授、中国工程院金宁一院士、beat365官方网站医学生物学研究所彭小忠教授和军事科学院军事医学研究院军事兽医研究所李霄教授为论文共同通讯作者,beat365官方网站基础医学研究所赵丹丹、秦宇豪博士,刘佳齐博士生为论文的共同第一作者。
原文链接https://www.sciengine.com/SCLS/doi/10.1007/s11427-022-2219-0