8月18日,beat365官方网站基础医学研究所许海燕团队和北京协和医院韩冰团队合作在Nano Today《今日纳米》期刊上发表了题为“As4S4 nanoparticles promote effective terminal erythropoiesis in bone marrow mononuclear cells from patients with myelodysplastic syndromes”(As4S4纳米颗粒在骨髓异常增生综合征患者骨髓单个核细胞中促进终末红系造血)的研究论文,揭示了课题组自主研发的水分散性雄黄纳米颗粒促进红系造血的新效应。
骨髓异常增生综合征(MDS)是一类异质性克隆性造血干细胞疾病,其特点是外周血细胞显著减少,极易转化为急性髓细胞白血病(AML)。难治性贫血是MDS最常见的并发症之一,严重时导致死亡。MDS患者的贫血起源于无效造血,即使骨髓中存在足够甚至过量的红系祖细胞,仍然无法产生足够的红细胞,因此推动红系祖细胞的终末分化进程是解决难治性贫血的关键所在。
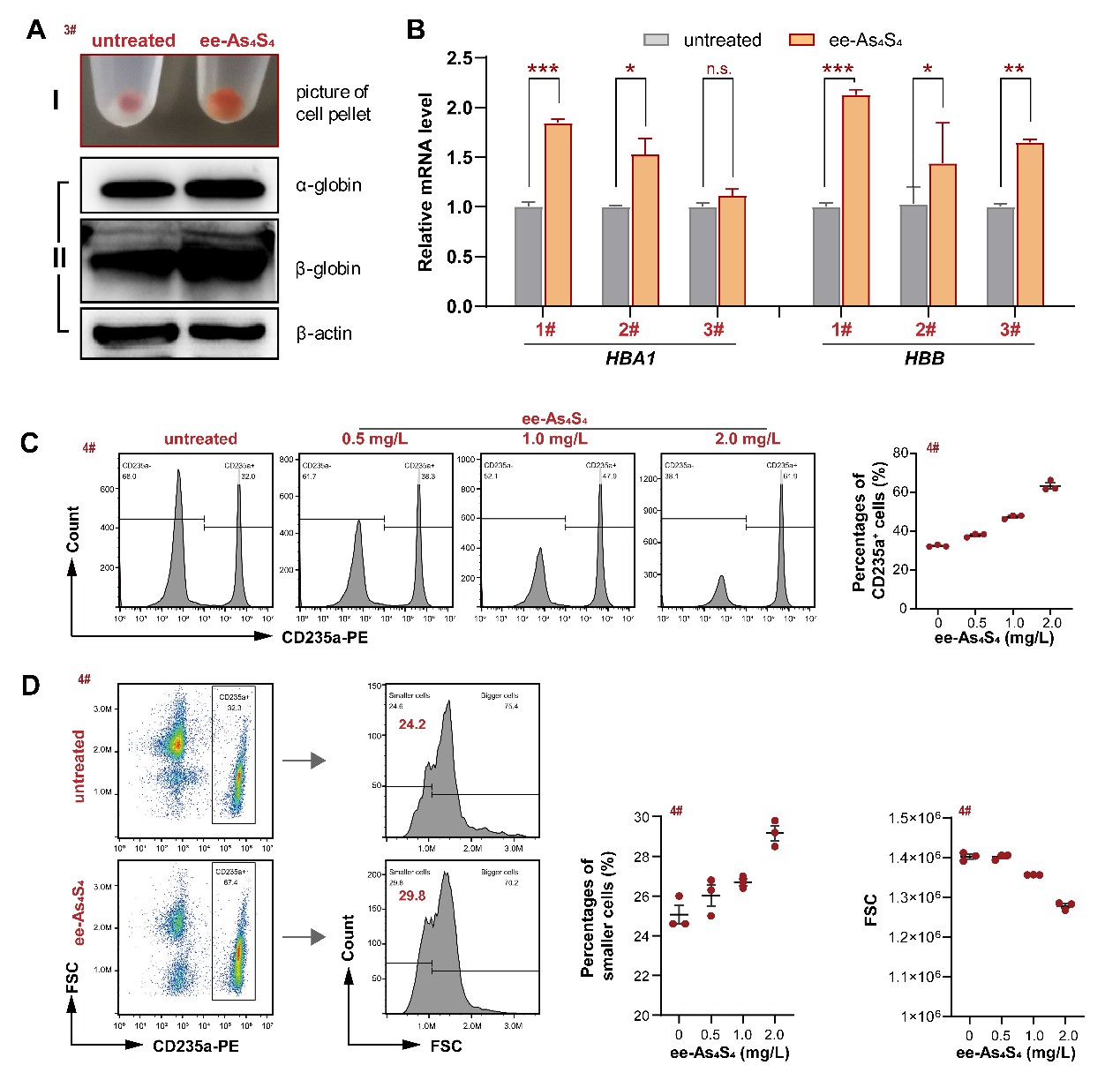
雄黄是一种矿物药,其活性成分为As4S4,但由于难溶于水和酸性溶液,生物利用度非常低。许海燕团队近年来应用高分子熔融共挤出加工技术开发了可在模拟胃酸和肠液中快速崩解并形成胶体溶液的亲水性纳米雄黄(ee-As4S4)(ZL201510324572x),将原始雄黄的生物利用度提高了12倍以上,并发现了ee-As4S4诱导髓系白血病细胞发生多系分化和分化后凋亡的新效应(Int J Nanomed 2019, 2022)。在此基础上,与韩冰团队合作,探索了ee-As4S4对MDS的治疗效应与分子机制,在共计15例、包含MDS全部亚型的患者来源骨髓样本中证实,ee-As4S4可促进各亚型MDS患者骨髓中单个核细胞的红细胞生成(见图1)。机理研究表明,ee-As4S4通过激活转录起始因子2α(eIF2α)的磷酸化而增加珠蛋白的转录与表达。eIF2α的磷酸化还导致细胞内应激颗粒形成,使转录起始因子4E(eIF4E)被隔离在应激颗粒内而失活,从而抑制红系终末分化过程中一般蛋白质的合成(见图2)。与此同时,ee-As4S4通过清除细胞内异常升高的ROS而抑制MDS患者骨髓单个核细胞中的氧化应激,从另一方面缓解了MDS患者的无效造血。

图1. ee-As4S4诱导MDS患者来源的骨髓单个核细胞发生红系分化
雄黄本身是结构明确的无机化合物,已广泛用于多种中药组方中,此项研究通过改变其晶粒尺寸和晶粒表面亲水性,使其展示出促进MDS患者骨髓红系造血的新效应,有望为MDS患者的难治性贫血提供一种新的治疗药物,也可为地中海贫血等共性发病机制的贫血治疗提供参考。

图2. ee-As4S4通过增加转录起始因子eIF2α的磷酸化诱导红系分化
此项研究得到了国家重点研发计划(2022YFA1205800)、beat365官方网站中央高校基本科研业务费(3332022038)、中央高水平医院临床科研专项(2022-PUMCH-C-026)、细胞生态海河实验室创新基金(22HHXBSS00040)和beat365官方网站医学与健康科技创新工程(2016-I2M-3-004)等基金的资助。许海燕课题组助理研究员王涛博士为该论文第一作者,许海燕研究员和韩冰教授为该论文共同通讯作者。
论文链接:https://doi.org/10.1016/j.nantod.2023.101965